UNPKG

md-links-lorena-rc

Version:

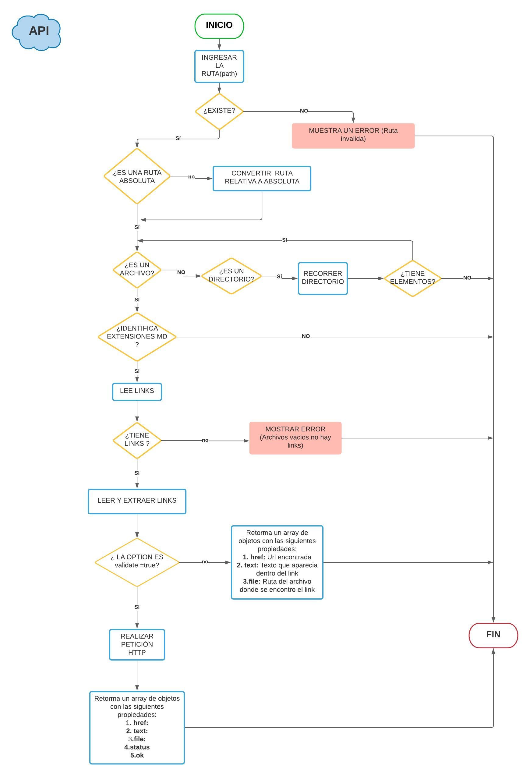
Desarrollo de una API para validar el estado de links en archivos markdow

161 kB
/readme-img/API.jpeg