UNPKG

@windingtree/wt-search-api

Version:

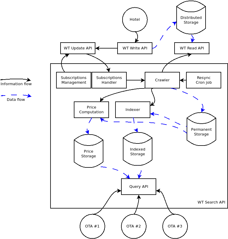
NodeJS app that enables quick search over data from Winding Tree platform

32.2 kB
/docs/wt-search-api.png