UNPKG

@videojs/http-streaming

Version:

Play back HLS and DASH with Video.js, even where it's not natively supported

169 kB
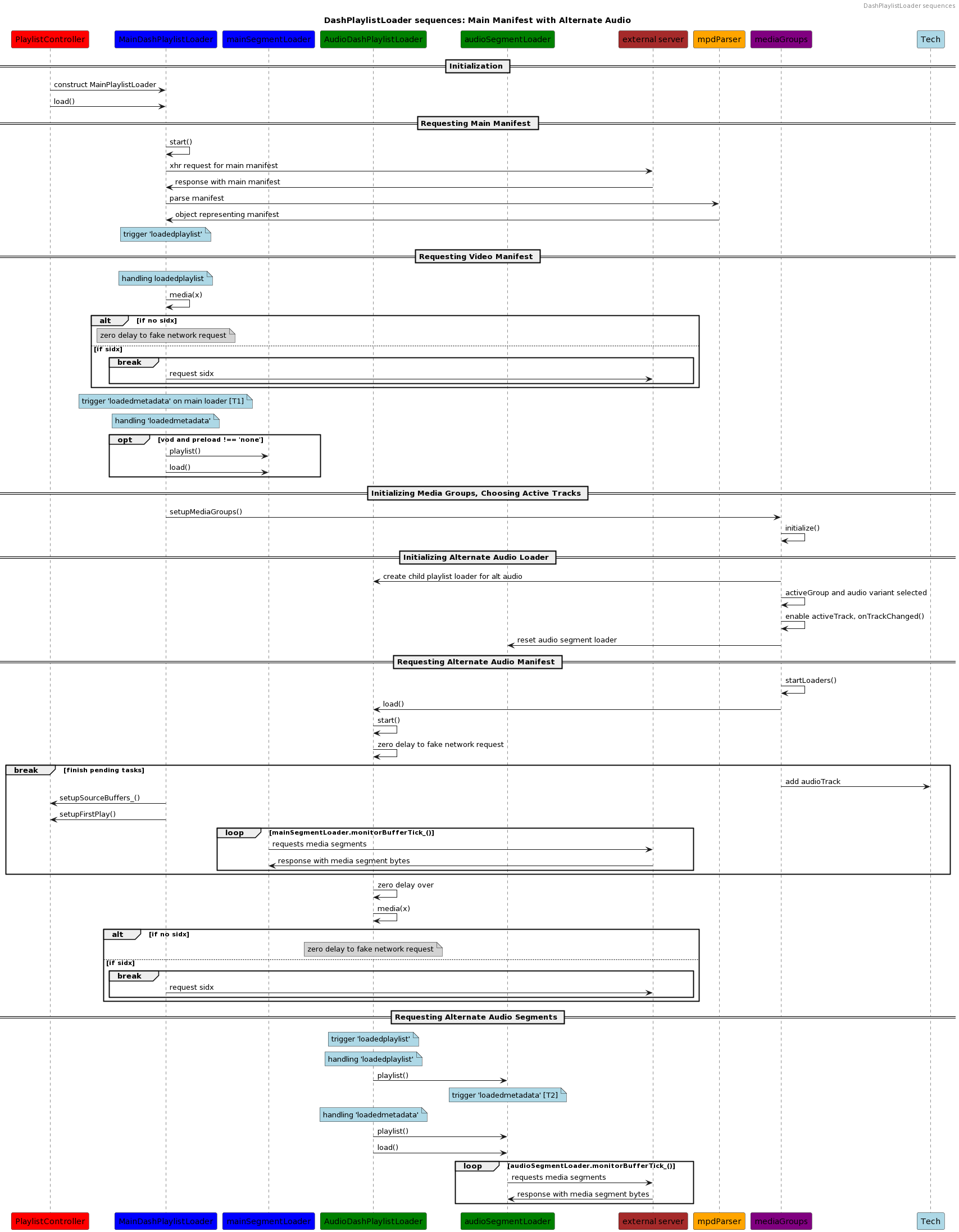
/docs/images/dash-playlist-loader-pc-mg-sequence.puml.png