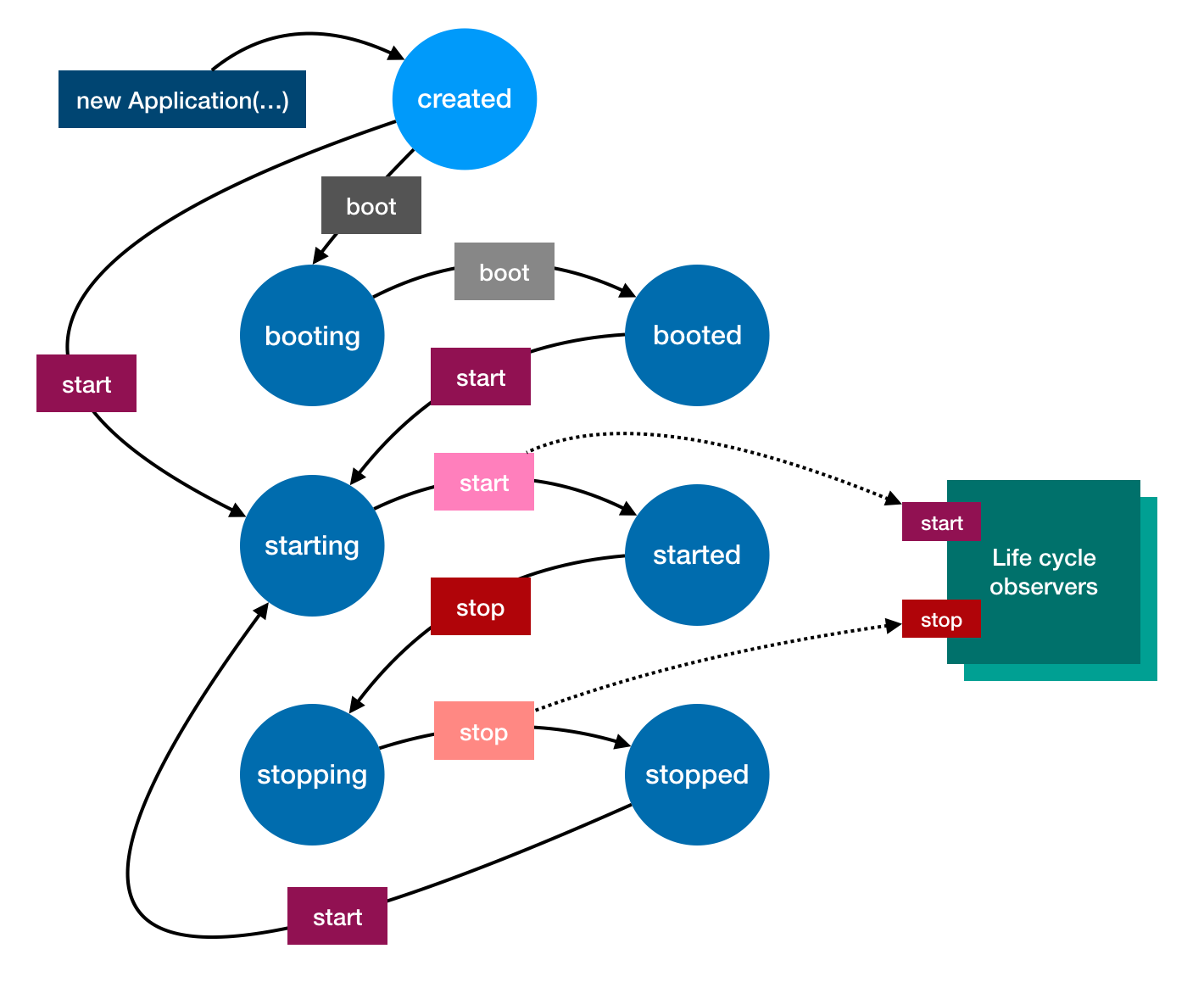
Documentation for LoopBack 4
github.com/strongloop/loopback-next/tree/master/docs
strongloop/loopback-next