@lit-protocol/e2e
Version:
Lit Protocol E2E testing package for running comprehensive integration tests
126 lines (86 loc) • 6.05 kB
Markdown
Utilities and ready-made specs for Lit Protocol end-to-end testing. This package now ships the canonical Jest suite we run in-repo, plus helpers (state initialisers, Shiva client, etc.) so QA teams can execute the same coverage or layer on additional `.spec.ts` files without cloning this repository.
## Installation
```bash
pnpm add -D @lit-protocol/e2e
```
The CLI bundles Jest, Babel presets, and all required helpers. Install any additional project-specific tooling (for example `ts-node` if you prefer to author specs in TypeScript directly).
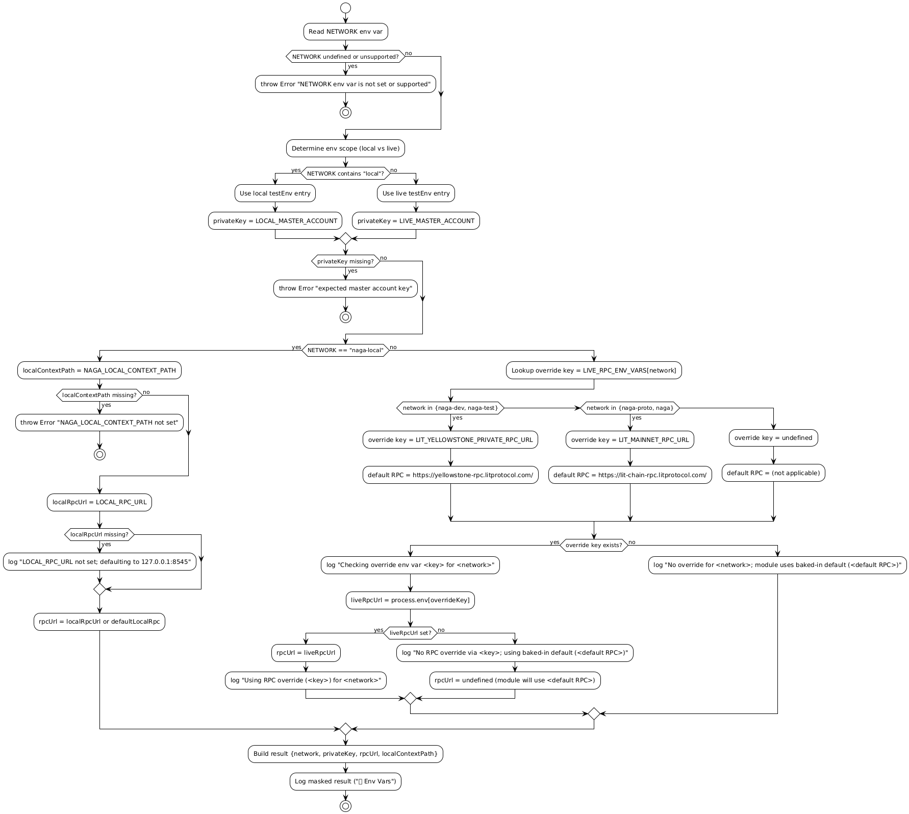
## Required Environment
Set the same environment variables the in-repo test harness expects **before** running any specs:
```bash
# Accounts that sponsor users on live and local networks
LIVE_MASTER_ACCOUNT=0x...
LIVE_MASTER_ACCOUNT_NAGA=0x...
LOCAL_MASTER_ACCOUNT=0x...
NETWORK=naga-local
LOG_LEVEL=info
NAGA_LOCAL_CONTEXT_PATH=./lit-assets/blockchain/contracts/networkContext.json
LIT_YELLOWSTONE_PRIVATE_RPC_URL=http://127.0.0.1:8545
LIT_MAINNET_RPC_URL=https://mainnet-rpc.example
```
See env var selection activity diagram

Make sure the referenced network (local Naga cluster, Shiva-managed testnet, or live subnet) is running and reachable from your test machine.
> Heads up: when targeting `naga-proto` or `naga`, the helpers only fund generated accounts with `0.01` LIT and deposit `0.01` LIT into the Lit Ledger so we don't strand real mainnet balance.
## Run the Canonical Suite
The published suite now imports everything from the package entrypoint, so you can execute it directly through Jest without wiring up helper paths manually.
```bash
pnpm exec jest \
--config node_modules/@lit-protocol/e2e/jest.e2e.package.config.cjs \
--runTestsByPath node_modules/@lit-protocol/e2e/src/e2e.spec.ts \
--runInBand
```
Prefer local config files? Run `pnpm lit-e2e init` once to scaffold `jest.e2e.local.cjs` and `babel.config.cjs`, then:
```bash
pnpm exec jest \
--config jest.e2e.local.cjs \
--runTestsByPath node_modules/@lit-protocol/e2e/src/e2e.spec.ts \
--runInBand
```
That is the only CLI command most teams need; all other helpers are available via imports.
All helper utilities are exported from `@lit-protocol/e2e`. This includes the environment `init` routine, auth-context builders, and the new Shiva client wrapper.
```ts
import { init, createShivaClient } from '@lit-protocol/e2e';
describe('Epoch rollover', () => {
it('advances when Shiva triggers a transition', async () => {
const ctx = await init('naga-local');
const shiva = await createShivaClient(ctx.litClient, {
baseUrl: 'http://localhost:8000',
});
const before = await shiva.inspectEpoch();
await shiva.transitionEpochAndWait();
const after = await shiva.waitForEpochChange({
baselineEpoch: before.epoch,
});
expect(after.epoch).not.toEqual(before.epoch);
});
});
```
Execute custom specs with the same packaged config:
```bash
pnpm exec jest --config node_modules/@lit-protocol/e2e/jest.e2e.package.config.cjs qa-epoch.spec.ts
```
Prefer to maintain project-local configs? Let the CLI create them for you:
```bash
pnpm exec lit-e2e init
```
This generates:
- `jest.e2e.local.cjs` – a wrapper that runs the packaged suite and your own specs
- `babel.config.cjs` – delegates to the package’s Babel presets
Update your Jest scripts to reference `jest.e2e.local.cjs` if you take this route.
Key exports now available from the package:
- `init(network?, logLevel?)` – prepares Lit Client, Auth Manager, PKPs, and funded accounts across local or live environments.
- `createShivaClient(litClient, { baseUrl, testnetId?, createRequest? })` – talks to the Shiva testnet manager (epoch transitions, node control, epoch inspection helpers).
- Auth context helpers (EOA, PKP, Custom auth) under `@lit-protocol/e2e/helper/auth-contexts`.
- Payment funding utilities, PKP helpers, and assorted testing primitives.
Refer to the source under `packages/e2e/src/helper` for additional exported functions.
## Troubleshooting
- **Jest not found** – install it locally (`pnpm add -D jest`). The CLI wrapper will exit with a helpful message if the dependency is missing.
- **Missing signatures on naga-local** – provide `NAGA_LOCAL_CONTEXT_PATH` so the init routine calls `nagaLocal.withLocalContext`.
- **RPC connectivity** – when pointing at a private RPC, set `LIT_YELLOWSTONE_PRIVATE_RPC_URL` (dev/test/staging) or `LIT_MAINNET_RPC_URL` (naga-proto/naga) so the Lit Client bypasses defaults.
With these additions, QA can stay in sync with the canonical Lit Protocol E2E coverage while extending it with custom assertions tailored to fast-epoch or failure scenarios.