UNPKG

@botonic/plugin-contentful

Version:

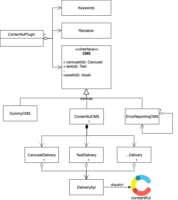
Botonic Plugin Contentful is one of the **[available](https://github.com/hubtype/botonic/tree/master/packages)** plugins for Botonic. **[Contentful](http://www.contentful.com)** is a CMS (Content Management System) which manages contents of a great variet

45.2 kB
/doc/class-diagram.png